ASGN 单元式金属封闭开关柜

概述:
ASGN 开关柜, 为模块化设计的12kV 空气绝缘开关柜。该柜采用SchneiderAS12 三工位SF6 开关,并由成套厂组装完成, 具有结构简单, 方案灵活, 操作便捷, 安全可靠等特点。针对不同的应用场合,不同的用户需求, 均能提供令人満意的解决方案。
应用领域 中压/ 低压变电站
以下列出的是用于中压/ 低压变电站和
工矿配电站的ASGN 系列产品
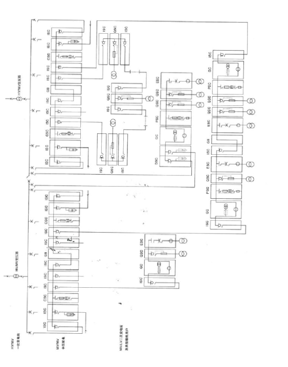
ISC: 负荷开关进线、出线或连接柜
QSC: 熔断器+ 负荷开关组合柜
ESC: 隔高开关+ 真空断路器柜
PSC: 电压互感器柜
GC: 电流/ 电压计量柜
DSC: 双电源进线拒
GB: 母线升高柜
GA: 进线电缆连接柜
CSC: 站用变柜
其它柜: 请向制造厂商咨询
应用领域 供电网系统
发电厂发出的中压电能经过MV/HV 主变传送到高压电网。一般来说,电力通过架空线传送到一次变电站。
在HV/MV 一次变电站中,电力从高压转变为中压。
在MV/MV 一次变电站中,电力被输送到若干个下级二次变电站。断路器在输配电中起着重要的作用。
在MV/LV 二次变电站中,其电压等级从MV 转变为LV,并送至最终用户。在二次变电站中,负荷开关起主要的作用。


